在word2003中如何分欄排版?你知道報紙分成一欄一欄的,非常美觀,效果很好,但你知道word文檔也是可以分欄處理的,word中也有分欄排版的功能,那么在word2003中如何分欄排版?下面小編就為大家介紹一下,來看看吧!

方法/步驟
1. 選中要進行分欄處理的文本,鼠標點擊格式,選擇格式下拉菜單中的分欄命令,進入分欄對話框,分欄對話框如下圖所示。


2. 根據我們的需要或者要求,在分欄對話框中選擇分欄數目,可供選擇的有一欄、兩欄、三欄、偏左、偏右五個選項。一欄表示不分欄;兩欄表示將文本均分成兩欄;三欄就是將文本均分為三欄;偏左表示將文本分為兩欄,但是左欄較窄,右欄較寬;偏右表示將文本分為兩欄,但是左欄較寬,右欄較窄;具體如下圖所示:





3. 若不止分為三欄,那么我們可以在欄數后面的文本框輸入我們需要的欄數,但是word最多能分11欄。


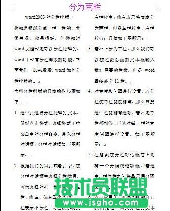
4. 對寬度和間距進行設置,若分欄使每欄寬度相等,那么直接選中欄寬相等選項,若不是每欄都相等,可以對每一欄的寬度間距進行設置,如下圖所示:

5. 注意到在分欄對話框右上角有一個分隔線選項框,若選中,欄與欄之間將顯示用分隔線隔開。

6. 點擊應用于,可供選擇的有:,我們是選中需要分欄的文本進行操作,直接點擊確定按鈕,即可完成對文本的分欄處理,同時也關閉了分欄對話框。

注意事項
分欄之后,注意對文檔進行在修飾,使之與分欄合理分布,看起來美觀、大方。
以上就是在word2003中如何分欄排版方法介紹,操作不是很難,大家學會了嗎?希望能對大家有所幫助!